近期,自治区教育厅公布各类思政教育竞赛和评比活动获奖名单,我校BET体育365登录入口师生喜获佳绩。
由王前强院长牵头申报的《“大爱育大医”构建“三融三通四维五合”育人共同体》项目成功入选“全区高校思想政治工作改革创新经验推广项目”;杨海秀副院长负责的《习近平新时代中国特色社会主义思想概论》课程成功入选“第四批自治区级一流本科课程”;刘婷婷老师获2025年全区高校思政课教师教学基本功特等奖,谢莹老师、玉函川老师均获二等奖;贾云飞老师获粤桂琼赣滇五省区高校思政课青年教师教学基本功比赛二等奖。
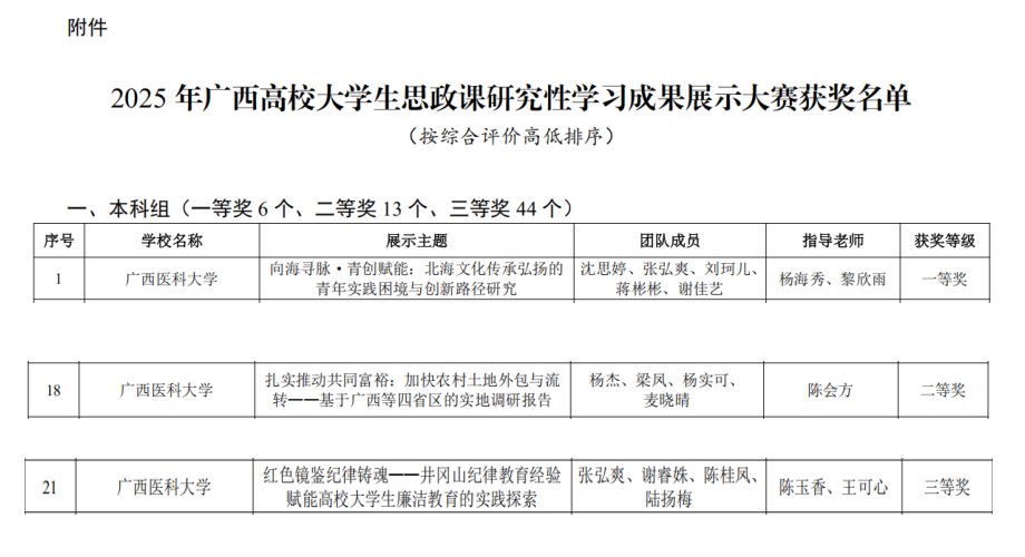
此外,杨海秀与黎欣雨,陈会方,陈玉香与王可心指导学生分别获2025年广西高校大学生思政课研究性学习成果展示大赛一等奖、二等奖、三等奖;陈飞、温丽华指导学生分别获全区高校大学生党的创新理论宣讲大赛二等奖、优秀奖。
近年来,BET体育365登录入口持续深化教学改革、坚持“以赛促教、以赛促学、以赛促建”,取得系列成效。下一步,学院将以此为新起点,持续发挥思政育人主阵地作用,为培养德才兼备、担当民族复兴大任的时代新人作出更大贡献。





